
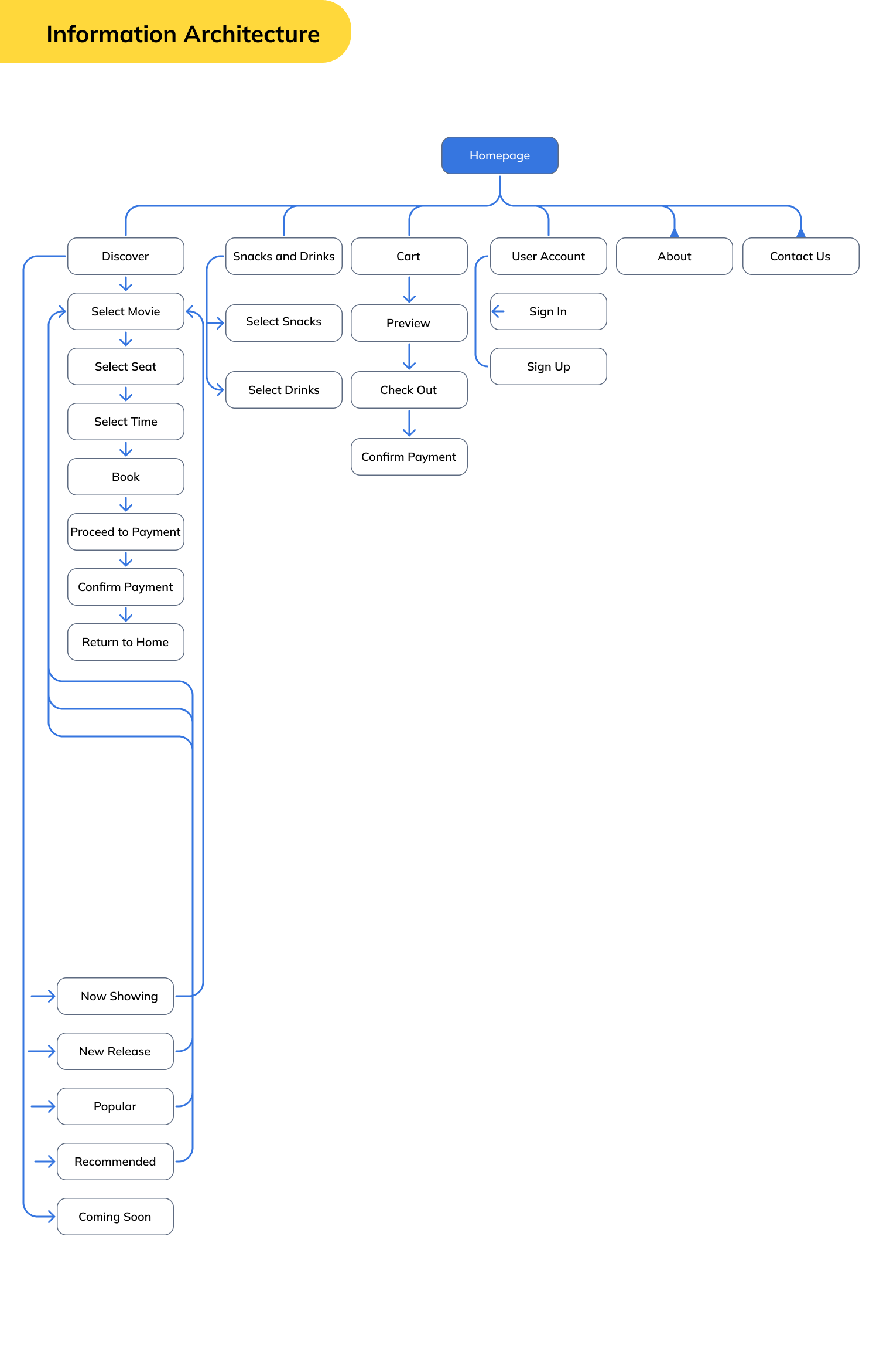
During the ideation stage, user Research was carried out to determine the pain points and goals of our users. Empathy maps were created to find out what our users want. User personas were created to determine our prospective customers and users. User journey maps were created to demostrate how the user will experience the product. Information Architecture and User Flows were created to understand how the application is structured.




Low - Fidelity Wireframes were created to ideate how the website would look.

High - Fidelity Mock -Ups of the website were designed to visualize how the final website would look.



If you like what you see and want to work together, get in touch!
jidechidim@gmail.com